网上报名官方网站 成绩查询权威渠道
中国高校概览之大学实验班及强势专业盘点

  实验班

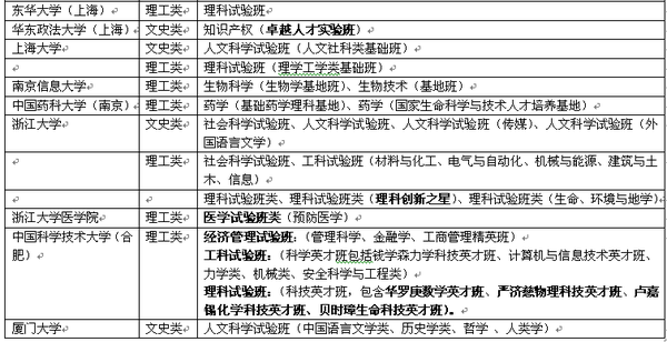
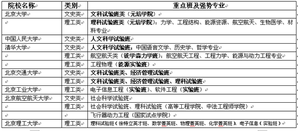
  从2010年起,国内高校纷纷推出新设的实验班(学院),目标直指培养创新拔尖人才。据不完全统计,目前,我国高校开设的实验班已有近百个,很多高校设有多个实验班,根据实验班的专业性质及培养模式,目前实验班大致有以下几种类别:理科实验班、文科实验班、工科实验班、人文科学实验班、社会科学实验班、基础科学班、复合培养实验班等。

  实验班(学院)报考注意事项:

  (1)鉴于大多数高校实验班(学院)“宽口径、厚基础”的培养模式,对于高考成绩优异,又没有选好专业的考生来说,报考实验班(学院)是一个不错的选择。

  (2)实验班(学院)录取的分数线颇高,一般都排在高校录取分数线最高的专业之列。对于分数很高却没能上国内知名高校的考生来说,被重点大学的实验班录取,也并不“亏待”自己的高分。

  (3)看清《招生章程》中的要求。有的高校要求报考实验班(学院)只招收第一志愿的考生,有的高校对考生有总分或单科成绩要求,有的对外语语种有限制。

  另外,不少实验班都包括了中外交流的内容,也加大了培养的成本,家庭的经济承受能力也在考生考虑的范围之内。

  基地班

  就是大学里的重点班,一般由国家专门拨款、专门培养某一方面人才。原国家教委在全国部分高校建立了83个“国家理科基础科学和教学人才培养基地”(简称“理科基地”);建立了51个“国家文科基础学科人才培养和学科研究基地”(简称“文科基地”)。基地班的学生除享有一般学生具有的全部权利外,还享有:专项基地奖学金;免试直升硕士研究生;选送部分优秀生到国外深造或攻硕士研究生。近几年的基地班毕业生有60%-70%进入研究生班深造,有的基地班在本科阶段实行导师制的教学方式;基地班都是实力雄厚、教科研水平高、教学条件好,在国内同类学科中起到骨干带头作用的重点学科,值得一本层次中具有实力的考生关注。

  卓越工程师班

  卓越工程师即中国“卓越工程师教育培养计划”,拟用10年时间(2010-2020年),培养百余万各类型高素质工程技术人才,为建设创新型国家、实现工业化和现代化奠定人力资源优势。包括清华大学、上海交通大学、浙江大学、北京理工大学、同济大学、华中科技大学、西安交通大学、天津大学、大连理工大学、四川大学在内的61所高校,成为首批实施“卓越计划”的高校。


  (作者:高考志愿填报专家薛耀康)

 

来源:新浪教育
责任编辑:liunaqin

首页 上一页 下一页 末页 共1页 第1页